08/2025
Game Design
Rhythm Game
Game Art
Software Used: Adobe Audition, Premier Pro, After Effects.

Osmosis is a rhythm game of order, control and belonging. You are an alien infiltrating earth. Using beats, you must hide your presence while hijacking the minds of others. Land every beat and see the world sway as you do.
View Full Design Document here. For a cold read, watch the following gameplay animation.
Intention: Osmosis captures the fear of being out of place with a villainous twist.
During this project, the annual military parade in Beijing was broadcasted on TV. Watching soldiers march in unison with near-programmed precision felt satisfying yet unsettling. It made me think that as a society, we yearn for perfect order because it promises safety for those in formation; and power for those leading. Osmosis breaks away that safety by placing the player in the role of a disruptor. It eventually empowers the player to challenge the order.

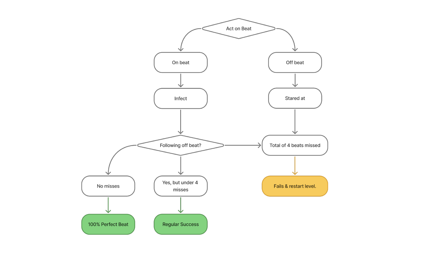
From my inspiration came the core mechanic: on-beat = assimilation, off-beat = exposure.
The alien in disguise is situated in gathering scenarios and must follow the rhythm to survive. Four hits in a row infect an NPC. Four misses accumulated blow your cover and fail the level. Perfect play isn’t required to progress, but it grants the player control of the entire formation. Beat design includes singles, long, and short beat variations. The gameplay draws from Rhythm Heaven (Nintendo) with fixed beats and minimal input.

Using only the spacebar, players must hit fixed beats to stay in sync. The game contains three levels. Each level is divided into 4–5 short sections, each section with four beats.
Infection from combos spreads outward from the player in a cross shaped pattern:

The art of Osmosis follows a color code: Green as the player character’s alienness, Purple as NPCs–perfect order, and Yellow as “off-beat.”

More Works

